e-ISSN: 2183-6914
Procedimento Editorial
A Revista Onco.News efetua todo o seu processo de gestão do fluxo editorial, desde a submissão até à publicação, na plataforma Open Journal Systems (OJS). Apresenta um processo de revisão por pares, double blind, percorrendo cada artigo um ciclo de 5 fases da submissão à divulgação, com tempos médios definidos num total de 90 dias. Os/As autores/as acompanham o processo de evolução do manuscrito ao longo de todo o processo editorial.
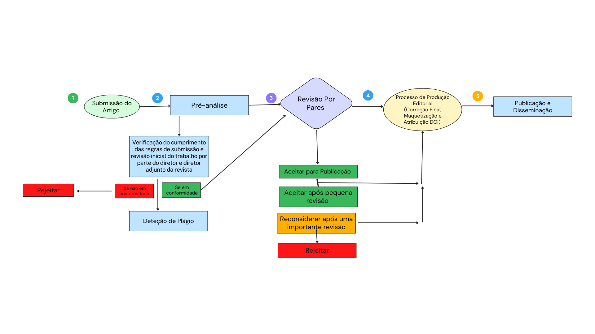
O procedimento editorial é efetuado em 5 fases principais.
1 - Pré-análise: Todos os artigos submetidos para publicação na plataforma da revista serão objeto de uma análise preliminar por parte do diretor e diretor adjunto da revista que verificam se o artigo tem condições para entrar no processo de revisão por pares. Verificam-se todos os itens da checklist que consta aqui, que assentam sobretudo na estrutura e princípios normativos. Observadas estas condições, o conteúdo dos trabalhos é submetido a deteção de plágio através da ferramenta Copyspider. Em caso de suspeita de conduta inadequada, o(s) autor(es) é/são contactado(s) pelo Diretor para o esclarecimento das questões ou das dúvidas suscitadas. O texto poderá ou não prosseguir para avaliação por pares em função do resultado desse processo, cabendo essa decisão ao Diretor. Se o artigo for recomendado para entrar no processo de revisão por pares passa à fase seguinte.
2 – Revisão por pares: O artigo é enviado a 2 revisores especializados no tema do artigo em avaliação. Sempre que não se observar acordo entre os 2 revisores, o artigo é enviado para um terceiro. Para saber mais sobre o processo de revisão, aceda aqui.
Após resposta dos autores a todas as recomendações dos revisores (caso se aplique), o artigo é analisado pelo diretor e diretor adjunto da revista. A estes compete verificar se o artigo tem condições para ser publicado, comparando o artigo antes da revisão com o artigo modificado pelos autores em função das recomendações propostas pelos revisores. Caso o artigo esteja em condições de ser publicado prossegue para a fase de Correcção Final. Caso contrário, o artigo é rejeitado.
3 – Correcção Final: Os técnicos de documentação verificam o formato normativo das referências bibliográficas e os tradutores verificam o idioma dos abstracts. Seguidamente o texto científico é verificado em fase de Revisor final pelo diretor e diretor adjunto da revista. O texto científico é verificado sob o ponto de vista morfológico e sintático.
4 – Maquetização e Atribuição de DOI: Os artigos são maquetizados e é atribuído o Digital Object Identifier (DOI).
5 – Publicação e Disseminação: Finalmente os artigos ficam disponíveis na página da revista em acesso livre; são enviados para todas as bases de dados, indexadores e circuitos de divulgação. Será também impressa em papel e enviada a quem o solicitar, dependendo de um pagamento. Pode saber mais aqui.
Quando um artigo chega à fase de Produção, não fica assegurada a sua publicação imediata. A publicação depende do volume de artigos entrados e aceites sequencialmente para publicação.
Abaixo disponibilizamos o fluxograma do processo editorial.
A revista não cobra taxas de processamento de artigo (Article Processing Charges - APC) e/ou de submissão de artigo (Submission charges) aos/às autores/as.
